Passer au contenu principal
TND - CPTS Australe
TND - CPTS Australe
Présentation
Accueil et aide à la décision
TND
Tous TND et jeune enfant
TLO (langage oral)
TSLA (troubles des apprentissages)
TDAH (troubles de l'attention)
TDC (coordination motrice / dyspraxie)
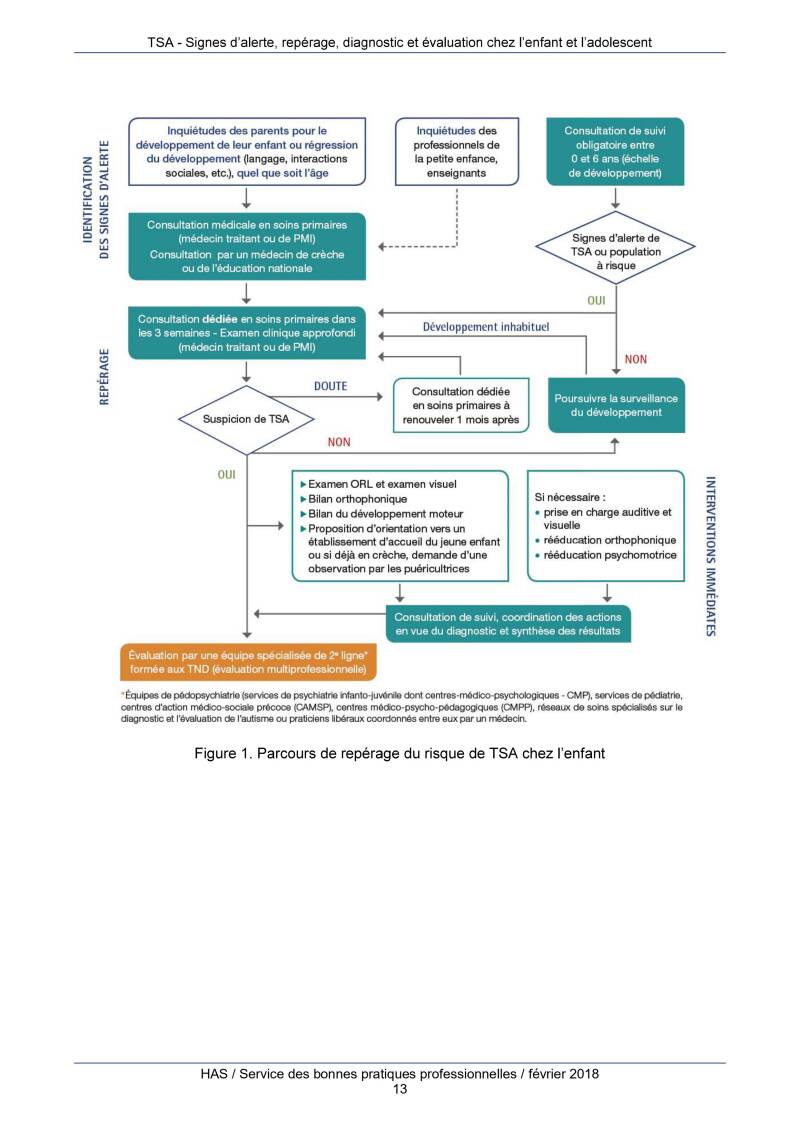
TSA (autisme)
TDI (développement intellectuel)
Consultations médicales, clinique et cotation des actes
Ressources (MDPH, familles, école, RBPP,...)
Parcours : orientations, appui, structures et professionnels
Parcours et orientations
Professionnels recommandés et financements
Trouver un appui au parcours : ressources territoriales
Acteurs institutionnels des 3 lignes
Le médico-social sur notification MDPH
Annuaires et liens vers libéraux et structures
Accès aux soins, douleur,... fiches médecin et patient
Contact
Repérage et démarche médecin - TSA (HAS)
HAUT